Novaid
AI-powered AR system for first aid guidance

Project Overview
Novaid is pioneering the inaugural comprehensive augmented reality (AR) first aid assistance system, set to transform emergency response and enhance life-saving efforts. Initially conceived as an academic research endeavor, this initiative has since evolved into a dynamic startup.
As a result, certain details remain confidential due to the proprietary nature of our development process.
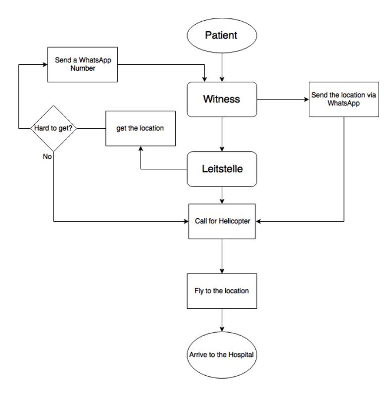
Methods
We got to know the field by conducting multiple semi-structured interviews. The purpose of doing them was to have a better, deeper understanding of it, also to get a variety of opinions regarding the glasses and to gather information from professionals who might use the glasses.
We also went to the emergency call center and observed how the whole process is operated.
We collected quantitative data through a survey and we noticed that only 37.5% only would prefer to perform first aid if they know how to do it 100%. Meanwhile, 81.25% of participants stated that they would have done more if an expert could show them how to do things or guide them through the process by talking to them.
Then we conducted a usability test for participants and analyzed their behavior and the difference by giving first aid without the glasses and with the glasses.

Brainstorming and Initial Concepts
Raw ideas emerge from countless fields and categories. Until we decided to go with the Healthcare approach

Early explorations
We observed the emergency call centers and how they work and manage all the emergencies they receive.

Design thinking
Problem solving begins with understanding. Each sketch represents a potential breakthrough in emergency response technology.

Conceptual mapping
Visual thinking transforms abstract ideas into tangible solutions. The journey from concept to prototype starts with these critical first strokes.

Understanding critical challenges in emergency response
Research indicates that approximately 38% of individuals tend to forget a significant portion of what they learned during their first aid courses. This statistic highlights the potential challenges many face in retaining crucial information and skills. Furthermore, a striking 80% of people have admitted that they would feel hesitant and uncertain in the event of an emergency, largely due to their concerns regarding the correct actions to take. This hesitation could ultimately impact their ability to respond effectively when lives are at stake.
A call to an emergency center may last anywhere from 3 to 40 minutes. In a 3-minute call, there may be up to 20 seconds of idle time, while a 30-minute call could include approximately 3.3 minutes of inactivity. Notably, just 4 minutes without oxygen can result in irreversible damage to an infant, particularly affecting brain function.

Storyboard
Crafting a detailed storyboard that effectively illustrates the flow and structure of the project is essential, as it not only enhances the design narrative but also significantly enriches the overall experience with engaging visual storytelling. This process allows creators to visualize concepts, define key moments, and establish a clear sequence that guides the audience through the intended message and theme. By thoughtfully developing each frame, we can ensure that every element works cohesively to convey the project's vision and objectives.
Crafting pixel-perfect design details
Refining the vision through precision and innovation
Designing seamless user journeys
Transforming complex AR interactions into seamless user experiences

Persona
Novaid Personas are a collection of distinct profiles that represent various user types within the Novaid ecosystem. Each persona embodies unique characteristics, behaviors, and motivations that reflect the diverse needs of our users. By understanding these personas, we can tailor our products and services to better meet their expectations. The personas help guide our marketing strategies, enhance user experience, and foster innovation in design and functionality. Ultimately, Novaid Personas serve as a vital tool for aligning our offerings with the specific demands of each segment, ensuring that we effectively engage and support our community.
User Journey Mapping
The user journey map in Novaid outlines the steps our users take while interacting with our platform. It highlights key touchpoints, challenges, and emotions throughout their experience. By understanding these elements, we can enhance user satisfaction and streamline processes, ensuring that every interaction is meaningful and efficient.

Wireframes
The NovAid app’s wireframes were designed around a human-centered, intuitive flow that enables users to deliver first aid quickly and confidently under pressure. The interface prioritizes clarity, minimal steps, and immediate access to emergency guidance, featuring a large central “Call Emergency” button, simplified navigation, and AR-guided overlays for real-time visual instructions. Each screen was structured to reduce cognitive load, using clear icons, calm color schemes, and consistent layouts. From onboarding to live paramedic communication, every interaction in the wireframe was crafted to feel fast, focused, and reassuring in critical moments.

Validation
- Conducted over 200 user interviews with parents, caregivers, teachers, elderly individuals, and high-risk workers.
- Engaged in 30 expert interviews with EMS professionals, hospital emergency staff, first aid trainers, and HealthTech researchers.
- Gathered insights from 200 survey participants.
- Completed an observational week at the Emergency Call Center.
- Undertook an observational week with an ambulance team.
- Conducted more than 20 usability tests with parents, teachers, high-risk workers, and EMS professionals.
* User feedback emphasized ease of use, clarity of instructions, and a reduction in panic during emergencies.







